“新中国设计第一人”周令钊辞世 他是天安门城楼第一张主席像的绘制者

编辑:女子坊2023-01-03 06:10:08百姓民生
字体:
浏览:
文章简介:澎湃新闻获悉,2023年1月3日15:06分,中央美术学院教授、“新中国设计第一人”“中国文联终身成就美术家”获得者周令钊先生在北京离世,享年104岁。他是天安门城楼第一张主席像的绘制者;他是共青团旗[db:内容简介]

澎湃新闻获悉,2023年1月3日15:06分,中央美术学院教授、“新中国设计第一人”“中国文联终身成就美术家”获得者周令钊先生在北京离世,享年104岁。

他是天安门城楼第一张主席像的绘制者;他是共青团旗、团徽、少先队旗等的设计者;他主笔政协会徽设计,他参与国徽,以及第二、三、四套人民币设计;油画《五四运动》、壁画《世界人民大团结》也出自于他之手。

从代表国家形象的庄严国徽,从新中国成长的青少年儿童时代记忆的少先队队旗、共青团团旗到见证中华人民共和国走向富强的第二、三、四套人民币……这些以国家名义发布、为国家代言的作品都是出自这位艺术家之手。画家黄永玉曾这样评价过周令钊先生: “他搞了许多重大的事情,没有多少人知道,他从不张扬。如果换成有的人,能参与其中任何一项,都可以‘吹嘘’一辈子了。”

周令钊(1919年5月-2023年1月3日)

周令钊,1919年5月生,湖南平江人,中央美术学院教授。代表作有中华人民共和国的第一张海报《复活》、油画《五四运动》,他设计或参与设计的作品包括开国大典天安门城楼上的毛主席像、中华人民共和国国徽、少先队队旗、共青团团徽、第二至四套人民币等。他用手中妙笔,描绘出国家形象,展现民族荣光,被誉为中国艺术设计大师。在耄耋之年,他初心不改,心系祖国接班人培养,对美育工作、美术事业发展不懈追求,为国家培养了大批优秀人才。获中国文联第十届造型艺术成就奖。周令钊用崭新的艺术形象“设计”了崭新的国家形象,洋溢出新中国屹立东方、中国人民站起来的时代风貌。

2019年5月,周令钊先生参观“青春·足迹”展览及开幕式现场

开国大典天安门毛主席画像的诞生

接到任务后,周令钊彻夜难眠,次日就带着助手、学生到天安门开始工作,夜以继日。后来,周令钊接受采访时说,创作的过程就是从艺术角度用心又用心,没有杂念。

1949年9月30日夜,一幅高6米、宽4.6米的作品完成了。画像上,毛主席头戴八角帽,身穿粗呢子制服,脸部稍稍上仰,洋溢着慈祥的微笑。

周令钊为开国大典绘制的毛主席画像,马口铁板·油彩 6m×4.6m 1949年9月

据周令钊回忆:1949年10月1日要在天安门举行中华人民共和国开国大典。中央领导通过江丰同志找到我,要我为开国大典画悬挂在天安门上的毛主席像,我很激动。

我们是在天安门城楼上大殿外东侧墙边作画。画幅约6.0m×4.6m,画布遇风易起褶皱,画在马口铁皮上较平整。没有放大机,就打格放大,尺子不够长,便用粉线袋弹格放大;没有升降机,便搭脚手架,爬上爬下退远看效果。主席像是根据摄影家郑景康拍摄的黑白照片创作的,戴八角帽,敞衣领,头稍侧,微笑,下部有毛主席书法“为人民服务”(字是按领导要求写的)五个字,十多天日出而作、日落而归按期画好。聂荣臻市长来看过,他认为很像,只是开国大典是庄严的日子,主席的风纪扣还是扣起来好。他走后,我们“扣上了风纪扣”,大功告成,回到家中,刚要休息就听到敲门声,天安门来人说,“像已挂好,周总理等中央首长看过,认为像下方还是不写字好。”我立即和他们乘上来接我的汽车赶到天安门。几个聚光灯把像照得通亮,三架木梯绑成一架长梯靠在像上,我拿着画具爬上去,梯子一闪一闪的,脚下是黑黑的门洞,好在我没有恐高症,涂去字后再画成衣服,画完一部分下梯,挪动梯子再上梯画另一部分,反复数次,终于修得天衣无缝了,天也快亮了,还有几小时开国大典就开始了。

1949年10月1日的天安门广场。摄影:孟昭瑞

“1949年10月1日一早,我和陈若菊赶到学校,随队伍一起去参加开国大典。美院的队伍位于天安门东南侧,在现在中国国家博物馆北门位置,我先看主席像的远看效果,还可以,也听了下周围同志们的反映,都说好,我们放心了、高兴了。

那天是中华人民共和国成立的第一天,毛主席和共产党领导全国人民共同奋斗,无数先烈的牺牲得来一个全新的中国,将来的日子会更加美好。”

开国大典后,周令钊先生还担任了五六十年代每年五一劳动节、十一国庆节仪仗队和文艺大军的队容总设计。

1961年国庆游行仪仗队“建国第二年起,每年五一节和十一国庆节,天安门前都会举行盛大游行。我担任仪仗队和文艺大军的队容美术总设计,标语牌、彩车、花,每次先画出一副队形长卷,中间要监工,预演时要上天安门城楼看总体效果,成千上万的人,手上拿花,先是百花齐放,从天安门上看去,杂乱呈灰色。其后我们将颜色分队,一队一色,服装、标语牌都注意远看的彩色效果,一次比一次美。”

1961年国庆游行仪仗队之后,周令钊的美术生涯多次与新中国发展历程结下不解之缘,先后参加了中华人民共和国国徽、政协会徽、中国少年先锋队队旗等设计;主笔设计中国共产主义青年团团旗、中国人民解放军八一勋章、独立自由勋章、解放勋章等。因此也获得了“国家形象”设计师的美誉。

中华人民共和国国徽 周令钊作为中央美术学院设计团队成员参与设计新中国国徽诞生

国旗、国徽,是国家视觉形象的核心。中华人民共和国国徽的设计,集中了当时中国第一流的美术第二轮国徽设计和设计专家的才智,是多方参与、阶段性完成、集体创作的结晶。其中,张仃领导的中央美术学院国徽设计小组的方案,在主体创意方面起到了奠基性作用,其方案中的主要构件后来成为国徽的基本元素。周令钊是中央美术学院国徽设计小组的主要成员之一。梁思成领导的清华大学营建系设计的方案,经政协会议选定、中央人民政府批准为国徽图案。后来,高庄设计制作的模型,在政协审议通过的平面图案基础上,又作了立体细节上的重要修改和完善,以浮雕形式将国徽最终定型。

1950年9月20日,中央人民政府主席毛泽东签署主席令,公布国徽图案及对国徽图案的说明。中国政协文史馆提供。

对此,周令钊回忆说:国徽设计先是全国征稿,后由国务院牵头,成立中央美院和清华大学两个设计小组,清华组长是梁思成,建筑系的几位教师参加设计,美院组长是张仃,设计组成员有实用美术系的张光宇和周令钊,国务院的领导总负责。最后交出的设计方案:清华大学建筑系梁思成小组设计的是一个玉璧,象征完璧归赵,还政于民;美院张仃、张光宇设计的方案里有齿轮麦穗,中间一个大五角星,下面是天安门;我觉得一个大五角星,太像越南国旗国徽,开国大典时中国的国旗——五星红旗已飘扬在天安门广场上空,我就画了一张五星红旗下的天安门,也有齿轮麦穗的设计草图,交给组长张仃同志并由他送到国务院,请领导定夺。后来听参加方案讨论回来的张仃同志说,以中央美院组的方案为主展开深入设计,我认为可能是我们的方案涵盖了国徽的全部重要元素。最终的国徽成型工作交给清华大学,由高庄先生做的浮雕。我能参加国徽的集体创作,非常高兴。高庄先生是我在武昌艺专时的班主任,能和老师一起为国徽设计制作尽一份力,我感到非常光荣。

1950年6月23日,毛泽东主席在全国政协一届二次会议上主持通过国徽审查组拟定的国徽图案,并提请中央人民政府核准公布。中国政协文史馆提供。

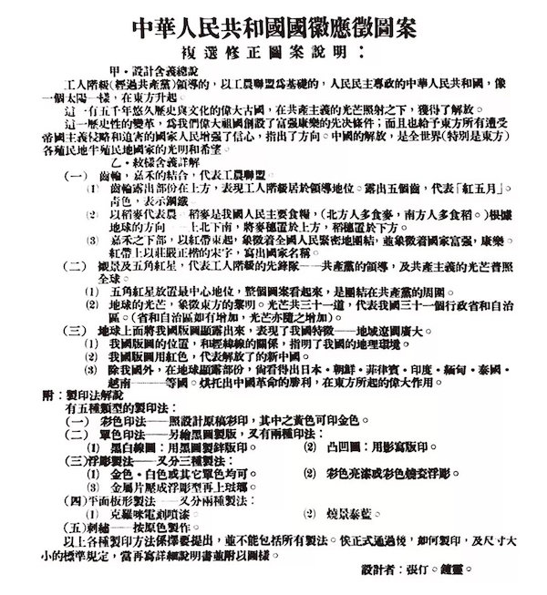
张仃、钟灵,《中华人民共和国国徽应征图案复选修正图案说明》,1949年

张仃、钟灵,国徽第一号第一修正图,38.8x32.7厘米,1949年,中国政协文史馆提供

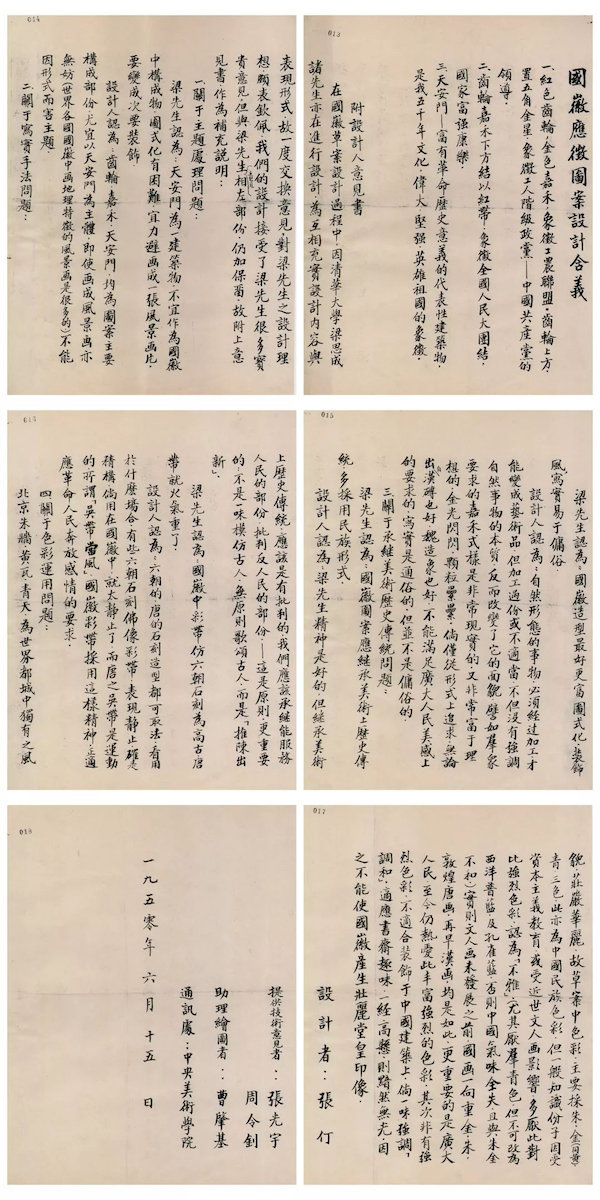
中央美术学院张仃等关于国徽应征图案说明书(复制件),1950年6月15日,原件中央档案馆藏

中央美术学院国徽设计小组,国徽设计方案一(复制件),1950年,中国政协文史馆提供

中央美术学院国徽设计小组,国徽设计方案二(复制件),1950年,中国政协文史馆提供

在1950年展开的工作中,中央美术学院国徽设计小组提供了两套方案。经与周令钊先生本人核实确认,这个以天安门为核心、具有“五星”概念的设计稿是由周令钊先生主创并绘制完成的。该方案正中天安门城楼上左右各四面红旗对称向心招展的图形画法,在他1954年设计的重要招贴作品《庆祝中华人民共和国第一届全国人民代表大会第一次会议》中又再次出现。

中国人民政治协商会议第一届全国委员会第二次会议关于国徽的决议文(复制件),18.9x25.9厘米,中国政协文史馆提供

回顾周令钊的代表作,一件一件都是他对祖国的无言告白。中华人民共和国的第一张海报《复活》、五一游行队伍美术设计;50年代末,为人大会堂湖南厅设计《韶山》湘绣画屏;为中国革命历史博物馆(现国家博物馆)创作历史油画《五四运动》;为重建武汉黄鹤楼而创作的彩陶壁画;深圳“锦绣中华”的总体设计;北京饭店壁画《古都集翠》;《中华人民共和国成立十周年邮票》(第三组)(1959)、《中华人民共和国成立十周年》(第四组)(1959)、《壬戌年》狗年生肖(1982)、《中国历代名楼》(1987)等。周令钊心里,祖国山河,穷尽一生画不完。

人民币的总体设计者

而周令钊先生,还有一个可能不太为人所熟知的身份,就是建国后第二、三、四套人民币的总体设计者。

遥望1950年,时间过去了近70载。在1950年的某天,中国人民银行的两位领导敲开了中央美术学院党委副书记罗工柳的家门。他们告诉罗工柳,中央决定要设计新的人民币,请他参加,但是要严格保密。罗工柳很快就答应了,并向他们推荐了国徽的设计者周令钊。这位擅长图案设计的青年才子接到任务后,很快就投入到了紧张的工作中。

设计人民币是非常保密的事情。接到任务后,周令钊瞒着夫人陈若菊,住进了北京印钞厂,专心设计。

“这个任务非常保密,家里人也不知道我画钞票去了。好在我爱人根本就不问。”周令钊回忆说,“设计过程非常保密,哪怕是一个小的纸角,都要交公,交到保卫部门,他们都会登记好。在设计过程中不能有一张废纸,所以打草稿的时候要尽量在一张纸上多画点,画足它。”

1950年开始,周令钊陆续参与第二、三、四套人民币的设计并承担人民币票面总图设计工作。自第二套人民币起,设计思路就强调要具有中国特色。“为搜集更多图案,尤其是代表民族的、传统的图案,我带着速写本去了故宫、颐和园、云冈石窟等地,从那里的石雕、栏杆、器物上寻找图案。画了大量速写之后,才从中挑选出一些比较满意的图案。一直到第四套人民币,我们设计组五人行程万里,体味我国各地的自然与民风。五人一心的无间合作,使这三套人民币随时代而变化,都焕发着我们中国人熟悉的、亲和的气息。”周令钊说。

对于自己的艺术生涯,周令钊回忆:我的母亲是一名美术教师,受她影响,我从小便背着画夹子在长沙到处写生,走到哪儿,画到哪儿。小学毕业后,我跳三级考入长沙华中美术专科学校,在那里我遇到很多很好的老师,他们教会我用不同材料作画。

“抗战期间,我以笔为刃,画了很多抗日漫画、宣传画、壁画等,还随抗敌演剧第五队经广西、贵州、云南等地到达缅甸,一路宣传抗日。路上的山川河流、村寨农田、淳朴民风,看不尽,画不完。这段经历对我此后艺术风格的形成产生了深刻影响。真正的美存在于大自然、大社会。学校可以启发你认识美,但你得行万里路,到大自然、大社会中去寻找美、体验美、创造美。”

设计《壬戌年》狗年邮票

作为中央美术学院教师,周令钊同样见证了这所全国美术最高学府的成长与发展。他是新中国设计学科和壁画学科的主要奠基人之一,为国家培养了大量优秀的艺术人才。在图案科和实用美术系任教期间,周令钊讲授了诸多设计课程并承担了大量国家设计任务,著名工艺美术家、设计艺术家常沙娜、韩美林、陈汉民等人都深受其影响。周令钊还在中央美术学院参与筹建了中国高等美术教育系统中的第一个壁画系,并担任壁画系首任民族画室的主任。在教学中,他尤其强调对中国民族民间艺术传统的继承与发扬,这体现了周令钊作为一位艺术大家的高瞻远瞩和文化自信,他的艺术思想和创作实践对于建立和完善中央美术学院的壁画学科体系也作出了重要贡献。

(本文综合自雅昌艺术新闻、“艺术设计的朋友们”微信公众号以及澎湃新闻此前报道。)