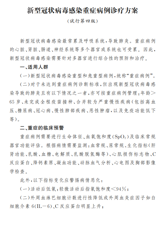
新冠感染重症病例诊疗方案试行第四版全文

编辑:女子坊2023-01-13 08:50:09百姓民生
字体:
浏览:
文章简介:关于印发新型冠状病毒感染重症病例诊疗方案(试行第四版)的通知国卫办医急函〔2023〕7号各省、自治区、直辖市及新疆生产建设兵团卫生健康委、中医药管理局:为进一步指导各地做好当前新型冠状病毒感染重症病例[db:内容简介]

关于印发新型冠状病毒感染重症病例诊疗方案(试行第四版)的通知

国卫办医急函〔2023〕7号

各省、自治区、直辖市及新疆生产建设兵团卫生健康委、中医药管理局:

为进一步指导各地做好当前新型冠状病毒感染重症病例救治工作,提高治愈率、降低病亡率,我们组织专家在总结疾病特点和临床诊疗经验基础上,对《新型冠状病毒肺炎重型、危重型病例诊疗方案(试行第三版)》进行了修订,形成了《新型冠状病毒感染重症病例诊疗方案(试行第四版)》。现印发给你们,请参照执行。

国家卫生健康委办公厅    国家中医药局综合司

2023年1月13日