让学生“淡化摒弃春节意识”引争议 学校该反省什么?
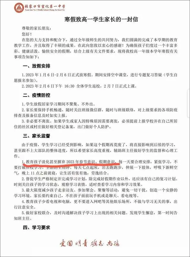
“教育孩子淡化甚至摒弃春节意识、假期意识,每天要合理安排,紧张学习……”近日,河北张家口市宣化一中的一份寒假通知书引发争议。
对此,微信公众号“宣化一中”发布情况说明称:日前,该校高一年级在家长群中发布了《寒假致高一学生家长的一封信》,其中假期安排有关表述用词不当、表达不精准,引起部分网民误解,在此深表歉意。
这份通知之所以引发争议,首先是因为“摒弃春节意识”的说法伤害了人们对春节的深厚感情。百节年为首,春节是中华民族最隆重的传统佳节,也是国家级非物质文化遗产。千门万户曈曈日,总把新桃换旧符,春节有着悠久历史,蕴含深厚的历史文化底蕴,承载着丰富的民俗文化,还寄托了人们辞旧迎新、祈望丰收等情感。如此重要的传统节日,一个以教书育人为目的的学校却说“摒弃”就“摒弃”了?
当然,这份通知也说明了原因,是为了让学生们“紧张学习”“不要打破在校学习、生活的生物钟”。看到这里,不得不为这个学校的孩子掬一把同情泪。放假就是让人休息的,如果假期还要保持和在校一样的学习节奏,那放假还有何意义?无论学习还是工作,都要劳逸结合,谁也不可能一直保持紧绷的状态。更何况,现代教育理念早已摒弃了“熬书山”“战题海”的“土战术”,更加重视科学的学习方法。空余下来的时间也不是无所事事,可以用来发展个人兴趣爱好,可以出门走走欣赏祖国大好河山,都是同样有意义的事。
如果仅仅是教育理念的落后,那还有改进的机会,可如果是教育态度上的不负责任,就不只是“用词不当”的问题了。有媒体搜索“淡化摒弃春节意识”发现,从十几年前起,许多以“劝学”为主旨的《致家长的一封信》中,就已经出现“教育孩子淡化甚至摒弃XX年春节意识、假期意识”的说法,这些模板内容大同小异,与宣化一中的“信”也高度相似。不免让人怀疑,宣化一中的“一封信”,是“参考”了网上的模板。
寒假给学生家长写一封信,是为了向家长说明寒假的诸多注意事项,这是学校教育的延续,也是老师对家庭教育的指导。可这种指导如果不是老师亲自用心写下的,那还有多少真实性和指导性可言?
或许对于老师来说,这只是一件无关紧要的小事,在网上随便找个模板,“改造”一下发出去就行了。但是对于家长和学生来说,学校发的通知一定会认真阅读,领会其精神。我们不知道,“教育孩子淡化甚至摒弃春节意识、假期意识”,是不是学校意思的真实表达,但假如没有闹出这场舆论风波,相关家长和学生想必会当成学校的真实态度,对照执行。
因此,学校只是将其解释为“用词不当、表达不准确”,有些轻描淡写了。无论是落后的教育理念,还是不负责任的教育态度,都比“用词不当”更加严重和值得反省。
红星新闻特约评论员 土土绒
















